Arkansas Children’s Foundation, one of the largest pediatric health systems in the U.S., raises over $40 million annually to advance its mission of making children better today and healthier tomorrow. With nearly half a million donors and supporters, their fundraising team needed a way to create meaningful, personalized outreach at scale without losing the warmth that defines their work.
Partnering with Virtuous, Arkansas Children’s blends automation and AI to scale outreach while preserving the compassion and human connection that define healthcare fundraising.
This post walks through:
→ Key trends in healthcare fundraising
→ The impact of automation on donor relationships
→ And 4 practical automations Arkansas Children’s put into place using Virtuous CRM+.
Common Challenges in Healthcare Fundraising
In healthcare fundraising, emotion and timing are everything. Donors often give in moments of gratitude or crisis, but sustaining that generosity requires structure, follow-up, and authentic connection.
Many healthcare foundations face industry-wide challenges identified in the 2025 Virtuous Healthcare Nonprofit Benchmark Report:
1) Recurring giving remains low. Only 3% of healthcare donations come from recurring gifts, compared to 13% across all nonprofit sectors. [1]
2) Online giving is growing. The average online gift increased 6% year over year to $125, showing that healthcare donors are increasingly comfortable with digital giving. [1]
3) Retention is the greatest opportunity. Healthcare nonprofits retain just 40% of donors annually, and only 23% of first-time givers make a second gift. [1]
These trends underscore the need for more responsive, personalized stewardship strategies.
The Virtuous Difference: Using Automation for Responsive Outreach
Automation plays an important role in what we call Responsive Fundraising:
1) Listening to donor signals
2) Connecting personally
3) Suggesting the next best steps
4) And responding to donors in timely, relevant ways.
Automation can be used:
Internally: Internal automation uses technology to remove repetitive tasks for your team, like data entry and follow-ups, creating consistency, saving time, and improving donor stewardship.
Externally: External automation powers timely, personalized donor outreach: sending thank-you emails, donation reminders, and invitations to give again based on each donor’s actions.
Some of our customers have reported seeing a 20% reduction in time spent on manual tasks when their teams incorporate automation into daily operations. This demonstrates how automation can relieve administrative burden across development offices.

If you’re fearing that automation means completely stepping away from all human involvement in donor outreach, it’s a bit more nuanced than that. So, before we explore how Arkansas Children’s used automations, let’s cover what to expect when you adopt automation.
What Automation Is
→ A framework for testing, improving, and scaling outreach.
→ A tool for streamlining both internal and external work.
→ A method to increase team capacity and consistency.
What Automation Is Not
→ A substitute for human connection.
→ A “set it and forget it” process.
→ A solution for poor data quality or unclear messaging.
Automation works best when it supports, rather than replaces, the personal stewardship necessary to cultivate donor and patient relationships in healthcare.
Arkansas Children’s turned to Virtuous CRM+ to align teams, reduce manual work, and enhance donor communication through automation. Their approach combined:
→ Internal automation to improve collaboration and eliminate repetitive tasks.
→ External automation to personalize and deliver timely, relevant messages to donors.
→ AI-powered workflows to manage mid-level portfolios, automate outreach, and generate insights.
Phase 1: Using Automation in Virtuous CRM+ to Strengthen Donor Relationships
Seeking to reach more donors with personalized messaging, Arkansas Children’s implemented two phases:
1) Using Automation in Virtuous CRM+
2) Pairing Virtuous with 7 AI Agents
In Phase 1, they mastered 4 automations that they now use regularly in their donor outreach.
1. Personalized Birthday Messages
Arkansas Children’s began their automation journey with something simple: sending personalized birthday messages. Their previous CRM couldn’t support this, but with Virtuous CRM+, setting up automated birthday greetings became seamless.
Here is an example of what birthday automation looks like in Virtuous CRM+:

And below, see a personalized birthday email example:

Arkansas Children’s knew it was working when someone on their executive team received an automated birthday message and was both excited and impressed by the level of personalization and warmth created by this message.
Learn more about using automation for personalized outreach in this Virtuous blog.
2. New Donor Welcome Series
Healthcare donors often give for deeply personal reasons. The first gift is emotional, but the second gift depends on how effectively the organization follows up.
According to the 2025 Virtuous Healthcare Nonprofit Benchmark Report, healthcare nonprofits see a first-to-second gift retention rate of 23% vs. the industry average of 34%.
In sharp contrast, most nonprofits acquire new donors equal to 29% of their existing donor base, while healthcare far surpasses this at 56%.
Huge potential exists for healthcare nonprofits if they retain all of the donors they initially acquire. Intentionally nurturing donors through automations, such as a new donor welcome series, is a great place to start!
Other findings reinforce this point:
→ Organizations with structured donor stewardship plans see up to a 40% increase in retention. [2]
→ Donors who receive impact reports are 60% more likely to stay engaged. [3]
→ Acquiring a new donor can cost 5-7x more than keeping an existing one. [2]
Arkansas Children’s created a new donor welcome series to introduce supporters to the organization’s mission, patient stories, and impact. Using Virtuous automation, they launched a welcome series to nurture relationships with new donors.

These automations ensure no new donor falls through the cracks and that every donor experiences the heart behind Arkansas Children’s mission from day one.
3. Giving Milestones and Mid-Level Check-Ins
Next, Arkansas Children’s automated key giving milestones.
Milestones provide a framework for ongoing engagement. The 2025 Virtuous Healthcare Nonprofit Benchmark Report shows that healthcare organizations underperform in retention (40%) compared to other nonprofit sectors (50%). [1] Consistent recognition of milestones helps close that gap.
Arkansas Children’s uses automation to recognize key donor moments, such as:
→ First gift anniversaries: Automation ensures that every donor receives a personalized thank-you or celebration message on the anniversary of their first gift. This small, thoughtful acknowledgment reminds donors of their impact, builds emotional connection, and increases the likelihood of a second or recurring contribution.


→ Mid-level donor check-ins: For mid-level donors, automation creates timely prompts for fundraisers to reach out with personalized updates or gratitude messages. These check-ins prevent months from passing without meaningful contact, strengthen relationships, and help identify donors ready to deepen their commitment.

→ Yearly impact updates: Automated annual updates provide donors with stories and data that show how their gifts made a difference over the past year. By consistently sharing outcomes and gratitude, Arkansas Children’s keeps supporters engaged, reinforces trust, and sets the stage for ongoing generosity.
You can automate milestone messages in Virtuous CRM+ to deepen emotional connection and increase retention.
4. Identifying and Engaging New Prospects
As mentioned, the healthcare sector leads all others in donor acquisition, with new donors representing 56% of the active donor base, nearly double the general nonprofit average of 29%. [1] However, most of those donors never give again.
Arkansas Children’s is addressing this by combining automation with AI-driven segmentation. Their team uses Virtuous and other tools to surface mid-level and major donor prospects from within the existing donor file, standardize follow-up cadences, and assign tasks automatically.


This structured process helps development officers focus on conversations with the highest potential for impact.
How to Get Started With Automation
For healthcare nonprofits who want to start with automation, Arkansas Children’s recommends:
→ Starting simple. Begin with one or two small automations that provide immediate value, such as automated thank-you emails or donor birthday messages.
→ Testing internal, task-based automations. Automate reminders for follow-ups or stewardship tasks. This helps teams trust the process before expanding into external communications.
→ Identifying an internal champion. Choose a staff member to pilot more advanced automations and share learnings with the broader team.
→ Refining regularly. Monitor engagement metrics and adjust based on performance. The goal is progress, not perfection.
Phase 2: Pairing Virtuous With AI Agents for a Powerful Automation Process
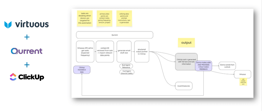
To enhance efficiency and personalization, Arkansas Children’s tapped into the power of AI for their automations, introducing seven AI agents into daily operations.
These agents assist with:
→ Writing donor communications and proposals
→ Conducting donor research and building profiles
→ Automating mid-level donor outreach
→ Managing data-driven segmentation
→ Coordinating workflow processes

Using these AI agents, along with ClickUp, Qurrent, and Virtuous, Arkansas Children’s delivers timely, relevant donor experiences at scale, without having to soak up hours of their day analyzing data, segmenting donors, and drafting emails.
All of these manual tasks often end up taking away the capacity gift officers have to invest more time into donor and patient relationships.

Growing Together
Arkansas Children’s partnership with Virtuous has reshaped how their fundraising team works, freeing time to focus on what matters most, building relationships and changing children’s lives.
Results include:
→ More consistent stewardship across donor segments
→ Improved donor retention and engagement rates
→ Increased operational efficiency through automation
Get Automation Up & Running for Your Healthcare Nonprofit
Whether you’re sending a birthday message or identifying your next major gift prospect, automation helps ensure no opportunity falls through the cracks.
If you’re looking for a system that supports this kind of personalized, responsive outreach…without adding complexity…now’s the time to explore what’s possible with modern fundraising tools.
Virtuous CRM+ is built specifically for nonprofits who want to scale personal donor engagement without sacrificing the human touch. From automation to segmentation to seamless task management, it’s designed to help healthcare development teams build trust, retain more donors, and increase generosity.
Want to see how it works? Sign up for a demo of Virtuous CRM+ and see how automation can power your mission forward.
Resources:
[1] https://virtuous.org/resource/healthcare-nonprofit-benchmarks-2025/
[2] https://gitnux.org/donor-retention-statistics/
[3] https://thenonprofittimes.com/npt_articles/hospital-donor-retention-rates-jump-19/


